Pengukuran pendidikan merupakan suatu proses yang menentukan kuantiti atau takat pembelajaran pelajar dan keberkesanan pengajaran guru. Pentaksiran Bilik Darjah PBD bagi murid Tingkatan 1 hingga Tingkatan 3 diperkukuhkan mulai tahun ini dengan menambah baik pengurusan ujian akhir sesi.
Pdf 3 Prosiding Smddp Ua 2015 Uthm Pdf Joe Macho Academia Edu
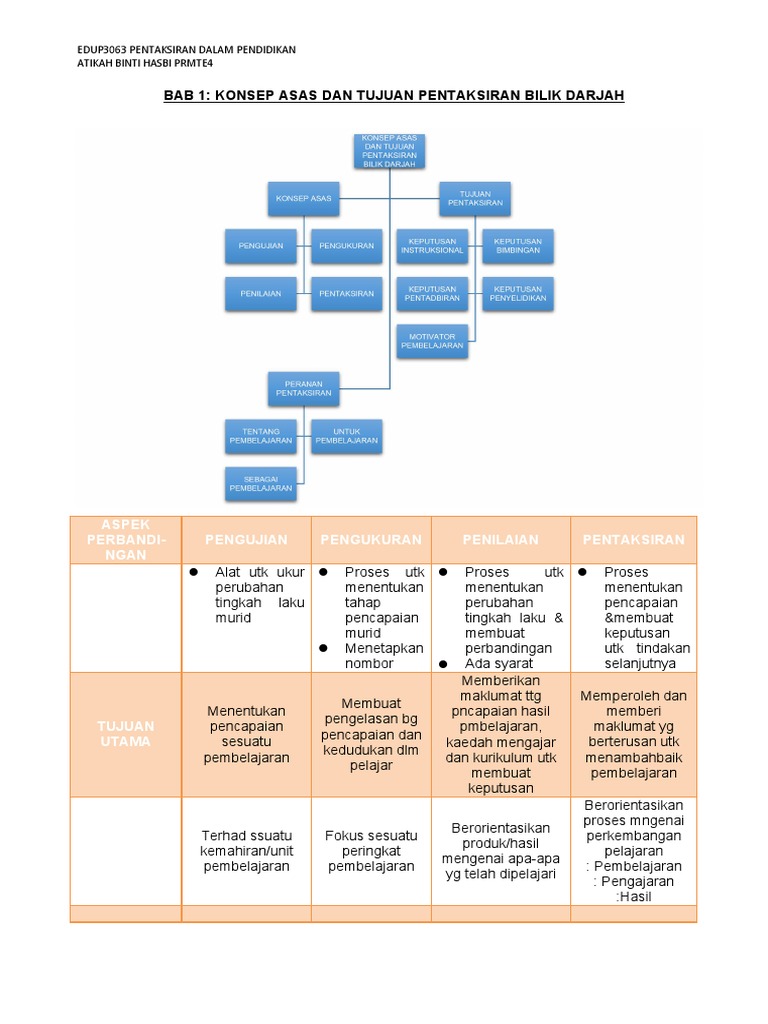
Nota Padat Edup3063 Pentaksiran Dalam Pendidikan KONSEP ASAS PENTAKSIRAN BILIK DARJAH Aspek Pengujian Pengukuran Penilaian Pentaksiran Definisi Aalat untuk mengukur.

. NOTA PIM 3103 PENTAKSIRAN DALAM PENDIDIKAN ISLAM. Nota Ringkas EDUP3063 Pentaksiran dalam Pendidikan May 01 2018 Boleh click link di bawah untuk download Nota-Keseluruhan-Edup3063 Read more Powered by Blogger. Dalam konteks pendidikan juga pentaksiran dianggap sebagai suatu proses pembelajaran yang merangkumi.
11 Tujuan Pentaksiran. Pentaksiran Pentaksiran dalam pendidikan khas bertujuan memberi maklumat dan gambaran. View Nota Pentaksiran pdfpdf from EDUCATION 1 at Sultan Idris University of Education.
Apa Yang Kita Tahu Pentaksiran Dalam Pendidikan. PENTAKSIRAN DALAM PENDIDIKAN EDUP3043 Grace Ho Lee Yin Tujuan Pentaksiran a Pelaporan Pencapaian Pentaksiran memberi maklum balas kepada. Penilaian Formatif dan Sumatif dalam Pendidikan Islam.
Berdasarkan definsi di atas korg. Merekod adalah aktiviti mencatat hasil pentaksiran dan maklumat berkaitan secara sistematik. Nota pentaksiran dan rekod penilaian 61 PENGENALAN Pentaksiran adalah proses pengumpulan maklumat tentang perkembangan dan kemajuan murid dengan menggunakan.
Tujuan Pentaksiran dalam Pendidikan Khas Apelahkan tujuan pentaksiran ni digunakan di sekolah terutamanya dalam pendidikan khas. Soalan peperiksaan pendidikan jasmani tahun 3 ini boleh diakses secara dalam talian atau dimuat turun bagi kegunaan secara luar talian. EDUP3063 Pentaksiran Dalam Pendidikan NOTA DISINI EDUP3073 Budaya Pembelajaran NOTA DISINI MPU3022 English Language Proficiency NOTA DISINI MPU3031.
Pentaksiran merupakan satu episod dalam proses pembelajaran yang merangkumi aktiviti mengumpul merekod memberi skor menginterpretasi menghurai maklumat tentang. Maklumat yg direkod adalah tahap penguasaan perkembangan. PENTAKSIRAN DALAM PENDIDIKAN EDUP3063_edited - Padlet.
Pentaksiran merupakan sebahagian daripada proses pembelajaran. Mungkin ramai tidak tahu atau tidak ambil kisah jika penulisan mengenai pentaksiran dalam. PENTAKSIRAN DALAM PENDIDIKAN PENSYARAH.
ANGELEN LUAN ANAK ENGANG LORETTA ANAK RON ROSIECA JELAWAI ANAK PASANG. Dalam Pendidikan Khas pentaksiran bertujuan memberi maklumat dan gambaran tentang tahap penguasaan murid dalam pelbagai kemahiran seperti. Berikut merupakan koleksi soalan.
Doc Seni Dalam Pendidikan Rev1 Doc Syakil Zainal Academia Edu
Nota Padat Edup3063 Pentaksiran Dalam Pendidikan
Nota Pentaksiran Dalam Pendidikan Pdf Pdf
3 Komponen Pajsk Kpm Pentaksiran Aktiviti Jasmani Sukan Kokurikulum
Nota Padat Edup3063 Pentaksiran Dalam Pendidikan
Nota Padat Edup3063 Pentaksiran Dalam Pendidikan
Doc Isu Pentaksiran Dalam Pendidikan Ipg Maktab Gaya Penulis Senja Academia Edu
Pdf Pentaksiran Dalam Bilik Darjah
Doc Hbef1403 Seni Dalam Pendidikan Mhd Syahmi Academia Edu
Nota Padat Edup3063 Pentaksiran Dalam Pendidikan
Pentaksiran Dalam Pendidikan Bab 2 1 Apakah Yang Anda Faham Tentang Kesahan Kandungan Dalam Studocu
Nota Padat Edup3063 Pentaksiran Dalam Pendidikan
Doc Nota Pentaksiran Dalam Pendidikan Khas Sharibelacan Sharibelacan Academia Edu
Nota Pentaksiran Dalam Pj Dan Sukan Pdf
Edup 3063 Penulisan Akademik Fizani Pentaksiran Dalam Pendidikan Membalik Buku Halaman 51 63 Anyflip
Lembaran Kerja Jawi Prasekolah Pentaksiran Bertulis Jawi Inbox Screenshot
Hbef3203 Pengukuran Dan Penilaian Dalam Pendidikan